首页
线上房展
襄十二条
信用建设
新房中心
房企查
预售查询
学习题库
会员天地
登录
|
注册
0710-3469088
全部
关闭
全部
B
保康县
D
东津新区
F
樊城区
G
高新区
谷城县
L
老河口市
N
南漳县
X
襄城区
襄州区
Y
宜城市
Z
枣阳市
楼盘
资讯
请输入楼盘名搜索
地图找房
您的位置:
首页
>
资讯
>
行业动态
>
正文
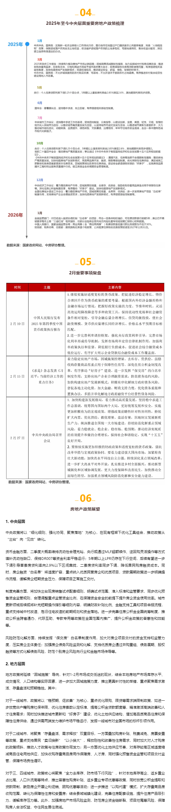
【报告】全国房地产政策变动监测报告(2026年2月)
2026-03-09 17:07
24
编辑者:admin
分享到:
相关文章
更多+
2026-03-09 17:07
【报告】全国房地产政策变动监测报告(2026年2月)
2026-03-09 11:23
2026年首期武汉市政工程安全文明施工红黑榜公布 6个工地较好 6个工地较差
2026-03-09 08:51
重点城市二手房仍在增长
2026-03-07 19:49
一图读懂|湖北城市更新规划怎么编制,看它!
2026-03-07 19:20
一图读懂|湖北城市口袋公园建设“口袋书”来了
最新动态
1
护权益、守交付、筑诚信 | 襄阳315,民发集团“五保主义”
2
日均21套成交!返乡客“抢跑”襄阳仲春楼市
3
护权益、守交付、筑诚信 襄阳315,我们在行动!
4
关于3·15征集房屋买卖租赁典型案例的通知
5
成交215套!返乡置业“催热”襄阳楼市小阳春
6
成交178套,来访增九成!襄阳楼市新春“马不停蹄”
7
市住新局调研春节期间房地产市场
8
【报告】全国房地产政策变动监测报告(2026年2月)
9
事关信用等级,武汉公积金中心最新提醒
10
位于襄城!新建商业综合体!
最新楼盘
金楚智投·璟园
12500
元/㎡
襄城区
力生臻樾
7500
元/㎡
高新区
推荐楼盘
金楚智投·璟园
12500
元/㎡
襄城区
力生臻樾
7500
元/㎡
高新区
国投绿城·江畔明庐
8000
元/㎡
东津新区
国投 · 滨江ONE
13000
元/㎡
樊城区