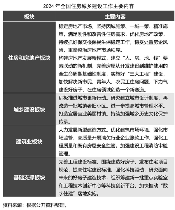
12月21日至22日,全国住房城乡建设工作会议在北京召开。会议系统总结2023年工作,分析形势,会议明确2024年要重点抓好住房和房地产、城乡建设、建筑业、基础支撑4大板块18个方面工作。明确住房和房地产板块,要坚持房子是用来住的、不是用来炒的定位,适应房地产市场供求关系发生重大变化新形势。

房地产政策方面,住房和城乡建设部部长倪虹在会上提出几项重要内容:一是要实现房地产供求关系平衡,进一步加大首套住房、二套住房政策落实力度。二是保交楼工作落实属地责任,加强预售资金监管,加快预售制度改革。三是一视同仁满足不同所有制房企合理融资需求。四是积极推动城市更新行动。这一系列表述在今年以来各大重要会议频繁提及,目前整体房地产市场形势依然严峻,行业销售、投资、新开工、企业到位资金等指标持续下行。在此背景下,2024年落地实施中央和地方各地出台的利好政策是关键。提到的加快预售制度改革也是完善房地产相关基础性制度的重要一环。现房销售可以有效解决项目预售带来的烂尾风险等问题,保障消费者权益,增强购房者信心。在保交楼政策下,政策出现调整契机,今年以来已经有多个城市开展现房销售试点,明年将由点到面不断扩大覆盖面。
同时,提出“选择一些城市和企业试点,抓一批好房子样板出来,不同的价格下有不同的好房子。”反应出随着人们对美好生活的需求日益上涨,房地产行业也要顺应市场规律,进入到对“好房子”需求为主导的阶段。房地产从“有没有”转向“好不好”,要求企业在产品研发和创新方面加大力度,试点企业也需要选择市场规模较大、开发建设经验丰富的企业。试点城市的选择,预计会从房地产市场基本面较好、住房需求层次较多的城市入手,不同需求段对应不同价格段。比如四个一线城市及杭州、成都等热点二线城市等,这些城市经济发展较好,人口规模大、结构复杂,对于豪宅、中高端项目、普通住宅、保障性住房、租赁住房各方面都有明显需求,在“好房子”引领下,政策层面或将给予更多空间。
(声明:部分资料来源于网络,转载此文出于传递更多信息之目的。如涉及版权和其他问题,请与我们联系,我们将及时更正删除,致谢!)
编辑者:admin
分享到: