请输入楼盘名搜索
地图找房

公积金的用途,又扩大了

2026-04-21 08:35
10

自今年政府工作报告首提“深化住房公积金制度改革”以来,一场围绕公积金的系统性调整,正在全国各大城市密集落地。


据克而瑞深度咨询普睿数智研究中心不完全统计,截至4月20日,2026年以来各地优化公积金政策已经达到了138次。


优化公积金,成为地方稳市场政策的主要抓手。


值得注意的是,我们梳理政策内容来看,除了上调公积金贷款额度、取消地域限制以外,拓展公积金用途成为重要的内容。



图片


4月20日,青岛出台公积金新政,最高贷款额度叠加后可达240万元。


同时,青岛还优化住房公积金提取政策,支持提取住房公积金支付物业费、住房契税、住宅专项维修资金,并将租房提取额度从单身每年1.8万元提高至2.4万元。


青岛并非个例。


4月以来,已有武汉、杭州、南京、郑州等16个城市优化了公积金政策,比如武汉公积金贷款取消户籍限制,南京在现有苏皖17个城市的基础上,将住房公积金异地贷款范围扩大至安徽省全域,新疆克拉玛依更是阶段性取消了公积金贷款次数限制,杭州上调贷款额度的同时,扩大住房公积金使用范围至支付物业费和购房契税。


拉长时间线看,自3月5日政府工作报告时隔11年再次提及住房公积金改革以来,地方有关公积金政策优化明显加快,截至4月20日在各地稳市场的政策中已有138次提到了优化公积金,其中3月份多达52次。


各地连续出台公积金优化政策,以大幅提额、精准上浮、放宽提取的组合拳,显著增强本地住房需求支付能力,切实提振市场预期与购房信心。

图片
图片


本轮优化公积金政策调整,有一个最鲜明的特征,就是使用边界不断外扩。


从2024年的提取结构也可以看出,住房公积金存在使用场景受限的情况,其中购买、建造、翻建、大修自住住房和偿还购房贷款本息的提取额依然是大头,占比达到65%,其次就是租赁住房提取,占比为9.8%,也有不足1%的提取比例用于老旧小区改造。


大量资金仍处于“沉睡”状态。

图片

而近期政策明显打破了这一格局。


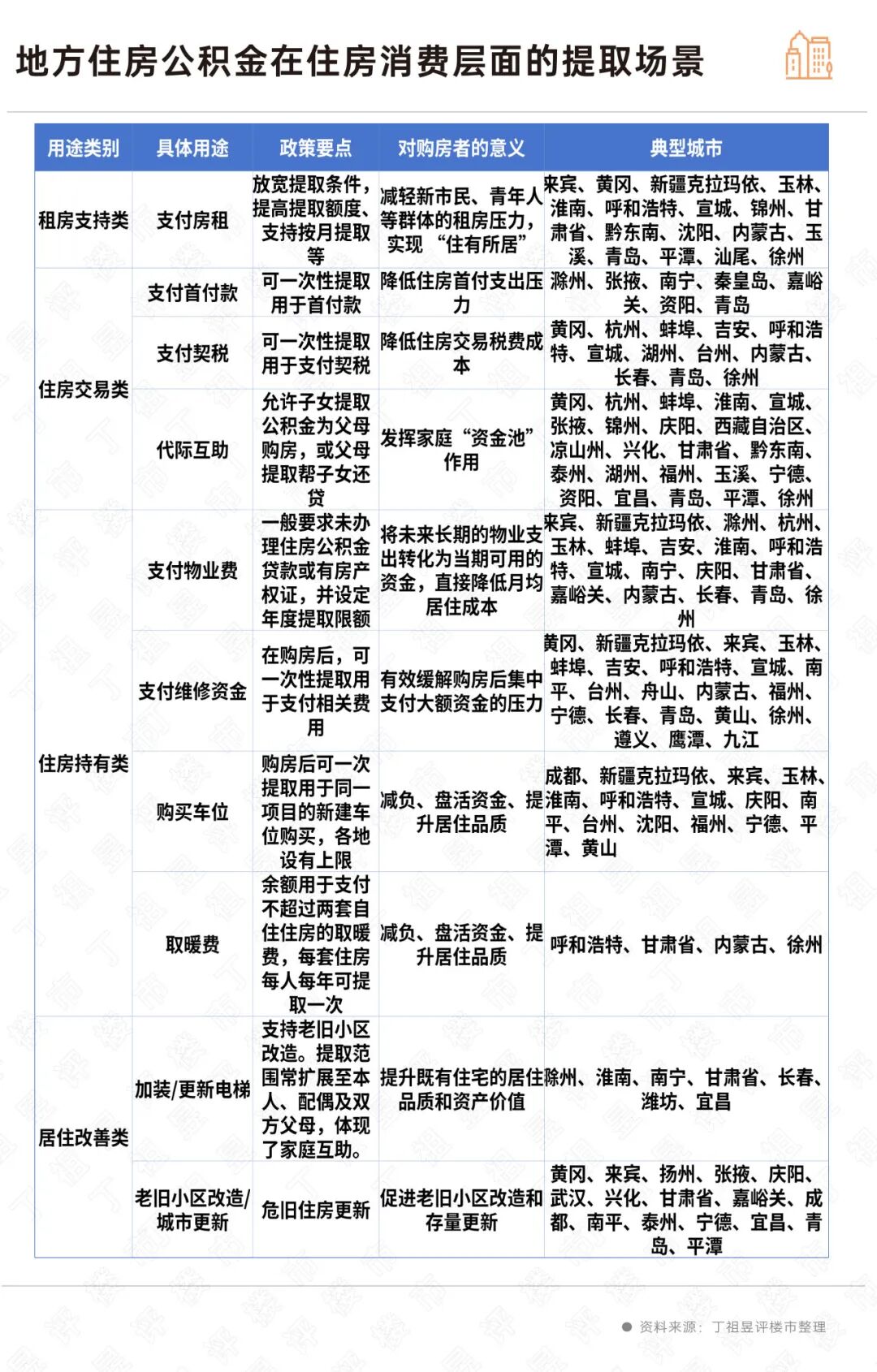
多地在原有住房消费支持基础上,大幅拓展提取场景,涵盖支付首付款、缴纳契税、租房、装修、物业费、车位、取暖费、加装电梯、代际互助等多场景。可以看出,公积金的核心功能正从贷款购房拓展为覆盖住房全生命周期消费工具。


值得注意的是,在上述提取场景中,有不少为“新增提取场景”,据不完全统计,2026年以来发布公积金政策的省市中,至少有12省市支持住房公积金缴纳契税21城支持支付物业费,另有15城支持公积金购买车位。

图片

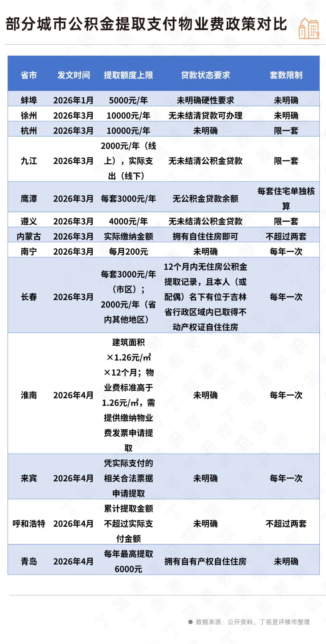
值得关注的是,越来越多城市开始支持公积金支付物业费。


不过,多数城市均设置了上限,且多数城市限每年提取一次或限制一套,目前杭州和徐州每年可提取的额度最高,达到10000元。


另外,从贷款状态要求来看,绝大多数城市对公积金贷款有明确限制。比如徐州、九江、鹰潭等地均明确要求“无未结清公积金贷款”方可办理物业费提取,长春则明确12个月内无住房公积金提取记录且已取得不动产权证自住住房。


将部分沉淀资金引导至物业费支付场景,既提高了资金使用效率,也未偏离住房保障的范畴。各地持续优化公积金制度,物业费使用已成为政策创新的重要方向之一。

图片
图片


今年以来,全国范围内密集出台的公积金优化政策,核心逻辑非常清晰,即让沉睡的资金“活”起来。


越来越多的城市,在原有住房消费支持基础上不断拓展提取场景,公积金使用场景不再局限于贷款买房,而是一步步延伸到了买房前的首付、买房时的契税,还有买房后要交的物业费、车位等多个场景延伸。


更关键的是,“十五五”规划已经明确要“深化住房公积金制度改革,扩大使用范围”,加上今年政府工作报告时隔11年再次提及,顶层导向已十分清晰。现在各地的政策调整实际是将中央层面的要求落地实践,让公积金真正用到实处,预计2026年各地的公积金政策,还会有更多优化空间、更多新动作。


编辑者:admin

分享到: